
引言
IUCN自然保护地绿色名录(绿色名录)是一个全球性计划,同时也是实地自然保护行动的指南。绿色名录旨在增强和维持自然保护地保护成效,实现生物多样性保护和确保人类与自然的可持续发展。
绿色名录旨在协助各国政府及其地方社区实现生物多样性保护的全球目标,特别是可持续发展目标SDGs(目标14:水下生物;目标15:陆地生物)、生物多样性公约“2011-2020年生物多样性战略计划”中的保护质量的要求,如 “爱知目标”第11项目标:
“到2020年,至少有17%的陆地和内陆水域以及10%的海岸和海洋区域,尤其是对于生物多样性和生态系统服务具有特殊重要性的区域,通过建立有效而公平管理的、生态上有代表性和连通性好的保护区系统和其他基于区域的有效保护措施而得到保护,并被纳入更广泛的陆地景观和海洋景观。”
绿色名录的核心是《IUCN自然保护地绿色名录全球标准》(绿色名录标准),由由IUCN秘书处联合IUCN世界自然保护地委员会(WCPA),以及自然保护地相关领域的各国专家花费4年时间共同拟定完善。参与绿色名录的自然保护地,将围绕绿色名录标准的 “良好治理、详实设计和规划、有效管理和保护成效” 四大主题,来提高自身治理和管理水平并实现保护成效。

四大主题
1. 良好治理:自然保护地需要有符合法规的治理制度,并且具有与当地主管部门以及利益相关方保持良好沟通与参与的渠道,体现公平与有效治理。
2. 详实的设计与规划:自然保护地需要确立清晰和长期的战略及阶段性保护目标,制定科学的规划,重视其生态系统服务以及生物多样性价值。
3. 有效管理:自然保护地需制定合理合法的运营管理机制,并且严格执行,维持自然保护地的自然价值和生态过程。
4. 保护成效:自然保护地对其核心自然价值及其相关的生态系统服务和文化价值的长期保护,并对社会经济目标做出适当的贡献。

IUCN绿色名录四大主题对应标准
绿色名录的流程将严格参考《IUCN自然保护地绿色名录用户操作指南》,申报工作将涉及四个角色:
- IUCN中国:作为绿色名录在中国的运营团队,负责协调绿色名录的实施,包括制定和实施工作方案和时间表,管理支持项目和预算等。
- 绿色名录中国专家委员会(EAGL):负责评估申请加入绿色名录的自然保护地是否满足绿色名录标准的要求。
- 绿色名录独立审核员(Reviewer):负责确保操作指南的规则和程序始终地贯穿应用于绿色名录的进程中。
- 绿色名录全球委员会:负责监督绿色名录标准的执行,决定与批准达到标准的自然保护地列入绿色名录。
绿色名录本质上是一个促进自然保护地不断提高自身治理和管理水平的过程。各类自然保护地均可通过三个步骤或阶段参与绿色名录:
申报阶段
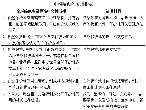
在申报阶段,自然保护地应参照绿色名录标准的五项最基本指标进行自我评估,并接受EAGL的评估,如评估结果为完全达标,则可进入候选阶段;如结果为尚未达标,自然保护地则应针对相应指标开展进一步的自我完善,并最终实现达标;

候选阶段:
进入候选阶段的自然保护地,则应针对绿色名录标准的50个指标(包括5个申报阶段指标),从治理、规划、管理及成效这四大主题开展自我评估,并接受包括实地审核在内的EAGL和Reviewer的评估。如发现某方面的不足,自然保护地则应针对相应指标制定与实施方案来进行改善和提高。如自然保护地满足所有指标要求并按流程提交所有证明材料后,将可由EAGL及Reviewer提名至绿色名录全球委员会,与全球范围内的绿色名录候选自然保护地一道接受最终评估。
入围阶段
绿色名录资格自授予期起有效期为5年,到期可以选择续期,续期时需重新评估。已成功入围的自然保护地应积极保持良好的治理与管理水平,继续做好合理的长期规划,确保相应的保护成效。获得绿色名录资格两年半后自然保护地需进行一次中期评估,对50个指标开展自评估,针对认为需要改进的指标制定并实施行动方案。
绿色名录于2014年在中国开展了试点,并收录了包括黄山风景区、唐家河自然保护区、长青自然保护区、东洞庭湖自然保护区、五大连池风景区和龙湾群国家森林公园(排名不分先后)等6家自然保护地。目前,6家已入围自然保护地正在筹备开展相应的再评估工作。

黄山风景区

唐家河自然保护区

长青自然保护区

东洞庭湖自然保护区

五大连池风景区

龙湾群国家森林公园
2020年绿色名录关键时间节点:
- 2020年2月底:完成申报阶段自评估;
- 2020年6月底:完成候选阶段自评估;
- 2020年8月底:确定绿色名录2020年中国提名自然保护地;
- 2020年9月底:确定2020年绿色名录全球入围自然保护地;
- 2020年10月下旬:发布新版本全球绿色名录。
现欢迎中国各类自然保护地(不限类型、不限管理方式以及行政级别),只要满足绿色名录基本要求,有意愿根据绿色名录标准提升自身治理和管理水平并实现保护成效,并希望在近期及未来完全达到绿色名录标准的全部要求,即可参与。
如有任何问题或意向,请联系IUCN中国代表处(info.china@iucn.org)。

| 我也说两句 |
| 版权声明: 1.依据《服务条款》,本网页发布的原创作品,版权归发布者(即注册用户)所有;本网页发布的转载作品,由发布者按照互联网精神进行分享,遵守相关法律法规,无商业获利行为,无版权纠纷。 2.本网页是第三方信息存储空间,阿酷公司是网络服务提供者,服务对象为注册用户。该项服务免费,阿酷公司不向注册用户收取任何费用。 名称:阿酷(北京)科技发展有限公司 联系人:李女士,QQ468780427 网络地址:www.arkoo.com 3.本网页参与各方的所有行为,完全遵守《信息网络传播权保护条例》。如有侵权行为,请权利人通知阿酷公司,阿酷公司将根据本条例第二十二条规定删除侵权作品。 |